Conhecido como diagrama da gravata “Bowtie” é uma ferramenta de levantamento de risco muito boa de ser utilizada por se visual, de fácil entendimento e que representa de forma eficaz o risco, proporcionando uma oportunidade para identificar e avaliar as principais barreiras de segurança existentes ou ausentes entre um evento de segurança e um resultado inseguro.
Bowtie é uma ferramenta muito versátil pois pode ser utilizada para terminação da probabilidade de um evento de topo ocorrer, podendo ser utilizada tanto na implantação de programas de gestão de risco como é muito eficiente para assessorar nos trabalhos de engenharia de confiabilidade.
Bowtie é muito utilizado como ferramenta auxiliar na metodologia de análise de proteção por camadas conhecido como “LOPA” já divulgadas no site ver Link baixo:
Para entender como atua Bowtie precisamos revisar rapidamente entendimento do que é Risco
Relembrando conceitos de Risco:
Risco conceitualmente por ser definido como probabilidade de um fato ocorrer gerando um efeito mensurável que chamamos de Severidade
Risco é então uma “Grandeza” com duas variáveis PROBABILIDADE e SEVERIDADE.
Para poder reduzir riscos podemos atuar nas duas dimensões e nisto a ferramenta “Bowtie é muito didática e eficiente.
Vejamos o Diagrama da Ferramenta abaixo:

Roteiro para uso da ferramenta
Inicialmente precisamos definir o Risco que estamos buscando avaliar e colocar no centro do diagrama.
Exemplos
- Riscos de Acidente com veículos leves
- Risco de Acidente na movimentação de carga
- Risco de acidente com Queda de pessoas de altura
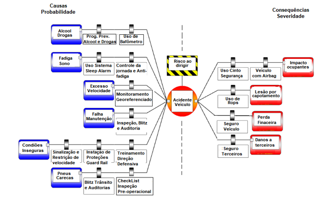
Pegando um exemplo de “Acidente Com Veículos”, vamos primeiro definir as consequências.
Possíveis Consequências

Levantando as causas possíveis

Com ameaças e consequências identificadas, chegou a hora de pensar em “Barreiras” para reduzir a probabilidade das causas ocorrem, ou reduzir a taxa de falha quando estivermos modelando um sistema de confiabilidade, Exemplo:
Barreiras são acamadas de proteção como ações, procedimentos, medidas administrativas, dispositivos de engenharia, proteção física, sinalização e alarmes etc. visando reduzir ou eliminar a frequência da ocorrência da falha, reduzindo a exposição, eliminando o perigo ou reduzindo a taxa de falha.
Exemplo de Barreiras/ camadas de proteção:
(1) Exemplos de Medidas Administrativas como:
(a) Ações visando reduzir a exposição ao risco, ou eliminar exposição
- Treinamento
- Isolamento e Segregação de área
- Auditoria da execução da tarefa e realização de Blitz
- Fornecimento de EPI e EPC
(b) Uso de Dispositivo de Engenharia seguem alguns exemplos
- Sistema “Sleep Alarm” visando alertar partes interessadas e motorista de nível de alarme quanto ao sono
- Uso de Sistema georreferenciado de controle de velocidade e sinalização de velocidade acima de limites permitidos
- Alarme de Ré
(c) Proteção física Exemplos
- Uso de Guard Rail,
- Proteção partes móveis
- Intertravamentos e bloqueio
(d) Sinalização exemplos
- Placas de advertência, Placas Informativas, sinalização vertical e horizontal
- Sonorizador na pista de rolamento
- Uso de Fita Zebrada ou Cerquite
Definindo as melhores Barreiras ou Camadas de Proteção com foco na redução da ocorrência
Olhando agora para as Consequências do acidente temos que pensar nas camadas de proteção ou barreiras visando reduzir a severidade caso as barreias de visando reduzir a frequência de ocorrência tenha falhado.
Vejam que atuar nas consequências é muitas vezes necessário, mas deve ser encarado como último recurso, é mais vantajoso economicamente e tecnicamente reduzir ou eliminar a taxa de frequência da falha.

Se vocês tiverem um bom histórico dos eventos é possível calcular a probabilidade de ocorrência de cada evento desde que tenham a taxa de falha de cada evento, pode se calcular a probabilidade de um m evento ocorrer se não houver nenhuma das barreiras ou na falta de algumas, e também a probabilidade com as barreiras efetivamente implantadas.
É Muito Importante que as barreiras sejam implementadas para tal precisam ser validadas pelo Comitê de Fatalidade ou Área de Saúde e Segurança Ocupacional.
A Auditoria no processo de validação deve considerar:
- Verificação se a “Ação foi Implementada”
- Aferição da “Efetividade da Implementação”
- Verificação da “Abrangência da Ação”
- Verificação da existência de “Oportunidades de Melhorias”
- Verificação se há degradação no uso de padrões, nos controles e dispositivos no tempo.
Históricos da Decibel indicam que 30% das Ações não são implementadas atendendo a todos os quesitos anteriores citados.
Este método permite calcular a probabilidade de fatalidade por cada risco se a empresa tiver um histórico de eventos confiável, vamos em outro Post abordar este assunto, a probabilidade de fatalidade para um evento, e com uso da ferramenta prever a redução na probabilidade de fatalidade.
Segue abaixo o diagrama do exemplo proposto; completo.

Nosso objetivo é Salvar vidas

